Новостьот 12 марта 2026
Проект долгожданной дороги, соединяющей Новоильинский район с междугородней трассой, прошёл экспертизу
Осталось решить вопрос финансирования

Попасть на Ильинку можно будет не въезжая в центр города. Если, конечно, у властей найдутся деньги
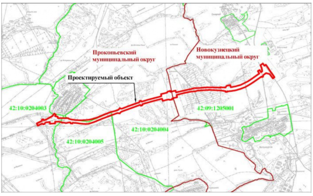
Речь идёт о двухполосной дороге Шарап-Восточный, по плану она должна будет связать трассу Кемерово-Новокузнецк напрямую с Новоильинским районом. Это должно сильно разгрузить как центр города, так и Ильинское шоссе.

Дорога в этом месте напрашивалась уже давно. В 2020 году региональное правительство официально заявило, что в 2021 строительство начнётся. Увы, проект застрял на госэкспертизе и с каждым годом появлялись всё новые замечания.
Но теперь всё позади - в марте 2026 положительное заключение получено. Строить можно.

А вот спешить радоваться не стоит - вопрос финансирования пока не решён и проект рискует отправиться туда же, куда Южный въезд. Впрочем, поживём-увидим.
Подпишись на группу «Кузница Новостей» и присылай свои новости в предложку! Можно так же писать на WhatsApp или в Телеграм. Для консерваторов есть телефон 8(923)464-0620